freebus.org

Open Bus System
Aktuelle Zeit: 15. Juni 2015 13:00

Alle Zeiten sind UTC + 2 Stunden




Ein neues Thema erstellen Auf das Thema antworten  [ 112 Beiträge ]  Gehe zu Seite Vorherige  1, 2, 3, 4, 5 ... 8  Nächste
Autor Nachricht
 Betreff des Beitrags: Re: Dimmer auch mit Phasenanschnitt
BeitragVerfasst: 21. Mai 2009 10:37 
Offline
Senior Boarder
Senior Boarder

Registriert: 3. Juni 2008 07:11
Beiträge: 44
Wohnort: Im wilden Süden
Was spricht denn gegen die Schaltung, die auf der freebus-Seite veröffentlicht ist?
http://www.freebus.org/index.php/hardware-mainmenu-36/fb-applikationsboards-mainmenu-73/dimmer

Es hängt doch jetzt nur noch davon ab, wie die FETs angesteuert werden. Schon hast du einen Phasenan- oder einen Phasenabschnittsdimmer.

Gruß
Thomas


Nach oben
 Profil  
 
 Betreff des Beitrags: Re: Dimmer auch mit Phasenanschnitt
BeitragVerfasst: 2. Juni 2009 11:23 
Offline
Expert Boarder
Expert Boarder

Registriert: 5. Juli 2009 16:47
Beiträge: 151
Wohnort: Ostfildern
Hallo,

habe inzwischen einen Orginal Gira Universaldimmer.
Mit diesem tut es einwandfrei.

Natürlich habe ich ihn schon offen gehabt, das Interessante daran ist:

1. Der Gira Universaldimmer kommt komplett ohne N-Leiter aus

2. Jeder Kanal kann eine andere Phase L1 .. L3 verwenden

3. In der Ansteuerung verhält er sich etwas anders als der Freebus-Dimmer:
FB: Je nach eingestellter Grundhelligkeit werden nur Werte von x bis 255 verwendet
Gira: Es werden immer Werte zwischen 0 bis 255 verwendet, dabei leuchtet die Lampe bei
0 immer mit der eingestellten Grundhelligkeit

4. Die Stromerkennung funktioniert über einen Shunt-Widerstand der zwischen den beiden FETs angeordnet ist.

Gruß
Rainer


Nach oben
 Profil  
 
 Betreff des Beitrags: Re: Dimmer auch mit Phasenanschnitt
BeitragVerfasst: 2. Juni 2009 11:46 
Offline
Senior Boarder
Senior Boarder

Registriert: 3. Juni 2008 07:11
Beiträge: 44
Wohnort: Im wilden Süden
Hallo Rainer,

ich hab mir damals auch einen Universaldimmer von Jung angeschaut. Allerdings nicht das EIB-Gerät sondern den Einbaudimmer.

Das mit dem Shunt ist mir auch aufgefallen. Ich war mir damals allerdings nicht schlüssig, ob die wirklich auch die Phasenverschiebung damit messen oder das ganze nur als Strombegrenzung gedacht ist.

Steht das im Handbuch, dass für jeden Kanal ne andere Phase benutzt werden kann? D.h. die müssten ja für jeden Kanal den Nulldurchgang erfassen. Machen die so einen Aufwand? Und dann noch die Spannugsabstände. Wow. Deswegen sind die Teile auch so teuer.

Hast du die Schaltung mal rausgezeichnet. Wäre klasse, wenn du die mal schicken oder im SVN ablegen könntest.

Gruß
Thomas


Nach oben
 Profil  
 
 Betreff des Beitrags: Re: Dimmer auch mit Phasenanschnitt
BeitragVerfasst: 2. Juni 2009 16:31 
Offline
Expert Boarder
Expert Boarder

Registriert: 5. Juli 2009 16:47
Beiträge: 151
Wohnort: Ostfildern
Hallo,

ja, ich bin dabei die Schaltung herauszubekommen. Allerdings ist das etwas schwierig. Alles SMD Bauteile, so dass man erst einmal identifizieren muss um welches Teil es sich handelt.
Er besteht aus 2 Platinen, und eine davon hat mindestens einen Innenlayer, d.h. das mit dem Schaltplan dürfte extrem schwierig werden! Aber einen Versuch ist es wert.
Ausserdem gibt es mindestens 2 nicht standard ICs, deren Funktion ziemlich schwierig herauszubekommen sein wird. Aufdruck INSTA ...
Die Ansteuerung der eigentlichen LeistungsFETS und (zumindest der erste Teil der Mess-Schaltung) ist aber so aufgebaut, dass sich der Schaltplan erstellen lassn müßte.
Immerhin erkennt man, dass die beiden Teile Leistungsmäßig komplett getrennt und identisch aufgebaut sind.
Die einzige Verbindung zum EIB-Teil besteht in jeweils 2 Optokopplern (in und out)
Das gibt schon einmal einen Hinweis.

Wie bekomme ich den einen SVN-Zugang?
Dann kann ich da schon mal einige Bilder einpflegen und evtl. meine bisherigen Schaltplanfragmente.

Gruß
Rainer


Nach oben
 Profil  
 
 Betreff des Beitrags: Re: Dimmer auch mit Phasenanschnitt
BeitragVerfasst: 2. Juni 2009 16:46 
Offline
Senior Boarder
Senior Boarder

Registriert: 3. Juni 2008 07:11
Beiträge: 44
Wohnort: Im wilden Süden
Ja, das hört sich wirklich danach an, dass die jeweils komplett getrennte Kanäle besitzen. Auch gut.

Den SVN-Zugang kannst du bei Idefix beantragen. Steht irgendwo auf der Seite wie das geht. Du kannst mir die Bilder auch schicken, dann stell ich sie rein.

Die beiden ICs mit dem INSTA-Schriftzug sind ASICS. Der eine ist ein Prozessor mit ROM (ich glaub von Motorolla), der andere ein Dimmercontroller. Die Teile gibts von Siemens, bzw. Infineon. Was bei denen jetzt noch besonders ist, weiß ich allerdings nicht.

Interessant für uns wären auf jeden Fall die Ansteuerung der FETs und die Erfassung der Lastart.

Ich hab damals Messungen mit dem Oszi durchgeführt.
Beim ersten einschalten, also ans Netz hängen, des Dimmers wurden kurze Impulse abgegeben. Damit haben die wohl die Lastart erkannt.
Wenn ich die Last dann im Betrieb von induktiv auf kapazitiv geändert habe, hat sich die Ansteuerung nicht geändert. Erst nach einem neuen Einschalten des Dimmers wurde dann wieder richtig angesteuert.

Die Erkennung sollte sich relativ einfach machen lassen.
Man sucht sich den Nulldurchgang, wartet n paar µs und steuert dann die FETs kurz an und mißt die Spannung über dem Shunt.
Spannung da: kapazitiv
braucht man halt n schnelle AD-Wandler.
Oder man nutzt den Komperator.
Oder die Spannung am Shunt ist so groß, dass ein Interrupt am µC ausgelöst wird.

Gruß
Thomas


Nach oben
 Profil  
 
 Betreff des Beitrags: Re: Dimmer auch mit Phasenanschnitt
BeitragVerfasst: 3. Juni 2009 07:35 
Offline
Platinum Boarder
Platinum Boarder

Registriert: 9. Oktober 2007 20:48
Beiträge: 961
Wohnort: Bad Königshofen
Hallo.

wenn ich hier svn Beantragen und Bilder lese, ich würd ihn euch nicht geben!
Das SVN ist nicht zum Bildertausch gedacht, hierdurch wird es zugemüllt.
Was einmal im SVN ist kann da nie mehr raus! Und andere user können auch
keine Verzeichnisse einfach so ausschließen.
Für Diesen Zweck gibt ja Portale in denen man Bilder hochladen und verlinken kann.
Zum Dimmer, weiss nicht wie INSTA da jetzt vorgeht, aber schaut mal beim Patentamt vorbei, http://WWW.DPMA.de suchwort universaldimmer.
Es gibt auch das Verfahren bei dem die last nach kurzer anlaufzeit abgeschaltet wird und ein
möglicher spannungsimpuls gemessen wird (induktiv). Ist ein S...... Patent.
Nur dumm: wenn ein Trafo dranhängt und keine Last(Birnen kaputt) geht der Dimmer kaputt.
Steht so als Warnhinweis in der Beschreibung.
Allerdings, wie hier der Stromnulldurchgang bei Anschnitt gemessen wird ist mir nicht klar.
Andere Patente messen Strom und verstärken via opv.

zum shunt: möglichst klein und verstärken, wegen Verlustleistung.

LG
Andreas


Nach oben
 Profil  
 
 Betreff des Beitrags: Re: Dimmer auch mit Phasenanschnitt
BeitragVerfasst: 3. Juni 2009 10:11 
Offline
Senior Boarder
Senior Boarder

Registriert: 3. Juni 2008 07:11
Beiträge: 44
Wohnort: Im wilden Süden
Es geht hier nicht darum, Bilder zu sammeln, sondern Informationen. Und dafür ist das SVN sicher richtig. Und ich denk nicht dass es sinnvoll ist, Schaltpläne, die auch noch über Reverse-Engineering gewonnen wurden, hier im Forum zu veröffentlichen. Wenn einer aus der INSTA-Gruppe das mitbekommt, wars das mit Freebus!

Und wenn ich mir das SVN so mal duchgucke, sind da einige Bilder, die von oldcoolman eingecheckt wurden.
Vielleicht solltest du dir mal an die eigene Nase fassen bevor du andere angreifst!

Zum Thema:
Mein Leistungspart sah damals so aus:
Dateianhang:
s1.jpg
s1.jpg [ 28 KiB | 1288-mal betrachtet ]

Damit kann ich Phasenan- und Abschnitt realisieren. Eine Erkennung der Lastart hab ich nur mal versuchsweise implementiert, so wie oben beschrieben.
Ausgelegt ist der Dimmer für ca. 800W

Denkbar wäre auch, den Gleichrichter gesteuert zu realisieren. Die Bauteilgröße und der Preis des FETs hat mich allerdings davon abgehalten.

Gruß
Thomas


Nach oben
 Profil  
 
 Betreff des Beitrags: Re: Dimmer auch mit Phasenanschnitt
BeitragVerfasst: 3. Juni 2009 10:37 
Offline
Expert Boarder
Expert Boarder

Registriert: 5. Juli 2009 16:47
Beiträge: 151
Wohnort: Ostfildern
Hallo,

ich werde hier sicher keine Schaltpläne von komerziellen Produkten veröffentlichen die nicht vom Hersteller freigegeben oder veröffentlicht wurden.
Allerdings kann es ja nicht verboten sein, sich die Teile näher anzusehen um auf eigene Ideen zu kommen.

Gruß
Rainer


Nach oben
 Profil  
 
 Betreff des Beitrags: Re: Dimmer auch mit Phasenanschnitt
BeitragVerfasst: 3. Juni 2009 20:46 
Offline
Platinum Boarder
Platinum Boarder

Registriert: 9. Oktober 2007 20:48
Beiträge: 961
Wohnort: Bad Königshofen
Hi,
an die Nase fassen *lol*
schau mal besser auf Datum oder so, zu mir wurde das damals danach auch gesagt dass wir keine Bilder da einstellen sollten.
Es geht um server paltz / trafic ich meins nur gut mit unseren Admins, aber wenn nicht befolgen wollt...bitte schön, mit dann auch egal *fg*


Nach oben
 Profil  
 
 Betreff des Beitrags: Re: Dimmer auch mit Phasenanschnitt
BeitragVerfasst: 4. Juni 2009 21:27 
Offline
Senior Boarder
Senior Boarder

Registriert: 3. Juni 2008 07:11
Beiträge: 44
Wohnort: Im wilden Süden
ok, das hab ich nicht nachgeschaut.
Stimmt, deine letzten Bilder sind schon ne Weile her *g*

An die Admins:
Wäre schön, wenn die Regeln irgendwo aufgeschrieben wären. Ich glaub es wissen die wenigsten, dass keine Bilder hochgeladen werden sollen.

Gruß
Thomas


Nach oben
 Profil  
 
 Betreff des Beitrags: Re: Dimmer auch mit Phasenanschnitt
BeitragVerfasst: 7. Juni 2009 19:26 
Offline
Expert Boarder
Expert Boarder

Registriert: 5. Juli 2009 16:47
Beiträge: 151
Wohnort: Ostfildern
Hallo,

nach dem ich mir den Orginaldimmer angesehen habe, habe ich mit einige eigene Gedanken dazu gemacht.
Anbei ein kleines Blockschaltbild (ohne weitere Bauteile z.B. zur Spannungsanpassung) wie es funktionieren könnte.

Dateianhang:
Dateikommentar: Entwurf der Anschaltung eines Universaldimmers
Entwurf_Dimmer_V1_0.jpg
Entwurf_Dimmer_V1_0.jpg [ 53.12 KiB | 1187-mal betrachtet ]


1. Der Strom wird über einen Widerstand gemessen. Wegen der Verlustleistung muss der ziemlich klein sein,
so dass das Signal mit einem Comperator ausgewertet werden muss.

2. Dieser benötigt eine Betriebsspannung, die direkt aus dem Spannungsabfall über die FETs erhalten wird. (Der Widerstand ist ja
zu klein). Aus diesem Grund darf der Dimmer maximal auf 99,x % Helligkeit steuern. Das macht in der Helligkeit praktisch nichts
aus, aber es steht der Schaltung immer genügens Spannung zur Verfügung.
Natürlich könnte man auch den Nulleiter verwenden, aber schön wäre wenn man auf diesen ganz verzichten könnte.
Das geht im Orginaldimmer, also wer hat eine Idee wie mann ohne N den Spannungsnulldurchgang feststellt?

3. Das ganze Applicationboard ist nicht galvanisch getrennt, d.h. auch der Microcontroller !

4. Die Verbindung zum EIB ist dann galv. getrennt. Welches Protokoll hier auch immer verwendet werden wird.

5. Mit diesem Verfahren könnte man eine fast bel. Anzahl von Kanälen jeweils mit eigener Phase an einen EIB-Controller anschließen.

Soweit meine bisherigen Ideen.

Sinnvoll oder Quatsch ??

Gruß
Rainer


Nach oben
 Profil  
 
 Betreff des Beitrags: Re: Dimmer auch mit Phasenanschnitt
BeitragVerfasst: 12. Juni 2009 09:22 
Offline
Expert Boarder
Expert Boarder

Registriert: 5. Juli 2009 16:47
Beiträge: 151
Wohnort: Ostfildern
Hallo,

zu 2. :
Ich habe mal den Orginaldimmer gemessen, bei voller Helligkeit sperrt er die FETS noch immer für ca. 2ms.
D.h. die an den FETS abfallende Spannung steigt bis auf ca. 220V Spitze, damit kann die Schaltuung gut versorgt werden.
Die maximal erreichbare Leistung liegt dann bei ca. 88%.

Gruß
Rainer


Nach oben
 Profil  
 
 Betreff des Beitrags: Re: Dimmer auch mit Phasenanschnitt
BeitragVerfasst: 13. Juli 2009 22:46 
Offline
Expert Boarder
Expert Boarder

Registriert: 5. Juli 2009 16:47
Beiträge: 151
Wohnort: Ostfildern
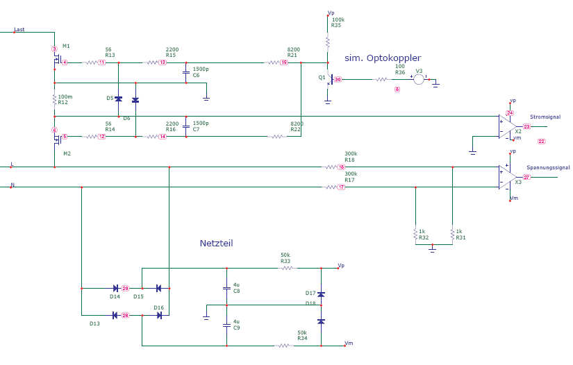
Hallo,

ich habe mal einen Vorschlag für die Anschaltung eines Universaldimmers mit Erkennung von Strom- und Spannungsnulldurchgängen ins svn gestellt. Ist mit MicroCap getestet sollte also prinzipiell funktionieren.
Kommentare dazu?

Gruß
Rainer


Nach oben
 Profil  
 
 Betreff des Beitrags: Re: Dimmer auch mit Phasenanschnitt
BeitragVerfasst: 14. Juli 2009 12:39 
Offline
Platinum Boarder
Platinum Boarder

Registriert: 9. Oktober 2007 20:48
Beiträge: 961
Wohnort: Bad Königshofen
@petzold..so jetzt suchen wir mal alle wo das genau im svn ist... ;-)

LG
ANdreas


Nach oben
 Profil  
 
 Betreff des Beitrags: Re: Dimmer auch mit Phasenanschnitt
BeitragVerfasst: 14. Juli 2009 14:14 
Offline
Expert Boarder
Expert Boarder

Registriert: 5. Juli 2009 16:47
Beiträge: 151
Wohnort: Ostfildern
Hallo,

ich dachte die Struktur im svn ist selbsterklärend, aber hier ist ist der konkrete Pfad:

\trunk\hardware\application\2dimmer_4te\GiraDimmer7.cir.pdf

Anbei auch nochmal die Skizze. Es ist ein erstes Prinzipschaltbild als Diskussionsgrundlage.
Bisher nicht aufgebaut sondern nur mit microCap simuliert, ist übrigens ein super Programm!

Gruß
Rainer


Dateianhänge:
Dateikommentar: Entwurfsskizze Universaldimmer, hier nur die Anschaltung und Strom- bzw. Spannungsphase
Dimmerentwurf.jpg
Dimmerentwurf.jpg [ 34.41 KiB | 1031-mal betrachtet ]
Nach oben
 Profil  
 
Beiträge der letzten Zeit anzeigen:  Sortiere nach  
Ein neues Thema erstellen Auf das Thema antworten  [ 112 Beiträge ]  Gehe zu Seite Vorherige  1, 2, 3, 4, 5 ... 8  Nächste

Alle Zeiten sind UTC + 2 Stunden


Wer ist online?

Mitglieder in diesem Forum: 0 Mitglieder und 3 Gäste


Du darfst keine neuen Themen in diesem Forum erstellen.
Du darfst keine Antworten zu Themen in diesem Forum erstellen.
Du darfst deine Beiträge in diesem Forum nicht ändern.
Du darfst deine Beiträge in diesem Forum nicht löschen.
Du darfst keine Dateianhänge in diesem Forum erstellen.

Suche nach:
Gehe zu:  
cron
Powered by phpBB® Forum Software © phpBB Group
Deutsche Übersetzung durch phpBB.de