freebus.org

Open Bus System
Aktuelle Zeit: 15. Juni 2015 13:44

Alle Zeiten sind UTC + 2 Stunden




Ein neues Thema erstellen Auf das Thema antworten  [ 19 Beiträge ]  Gehe zu Seite 1, 2  Nächste
Autor Nachricht
 Betreff des Beitrags: Controller mit LPC922 in SMD
BeitragVerfasst: 19. Oktober 2007 19:09 
Offline
Junior Boarder
Junior Boarder

Registriert: 14. Juni 2007 11:14
Beiträge: 23
Wohnort: Darmstadt
Hallo,

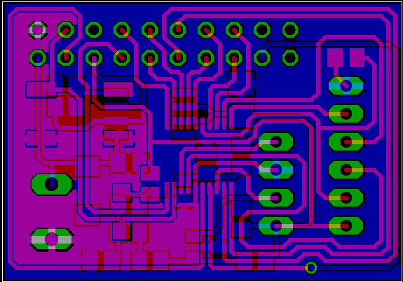
ich hab nach dem Schaltplan von Andreas für den Controller mit LPC922 eine Platine in SMD entworfen.

Die Platine ist 36x26mm gross und beinhaltet zusätzlich den Programmiertaster + LED.
Bild
Der 2polige Anschluss ganz links ist gedacht für den EIB, so das man die Platine irgendwo verstecken kann z.B. UP-Dose. Der 20polige Stecker oben sollte bekannt sein. Der 6 polige ganz rechts ist zum programmieren. Der 4 polige Anschluss ist dafür gedacht, die Platine ohne µC zu betreiben, damit kann die Platine an ein bestehendes System angeschlossen werden, das man natürlich noch programmieren muss.

Dazu gibt es auch den (hoffentlich) passenden Programmieradapter in der Grösse von 29x16mm. An die Platine kann man direkt eine 9 polige SUB-D-Buchse löten. Zwischen PC und Adapter braucht man dann noch ein Verlängerungskabel und der Adapter kommt dann direkt an die Controller-Platine.
Mehr über den Adapter gibt es hier: http://www.mfluhr.de/Elektronik/ISP_P89LPC900.htm

Ich muss jetzt bei Gelegenheit beide Platinen ätzen und ausprobieren, danach überlege ich einige Platinen herstellen zu lassen.

Ein Problem hab ich allerdings bei der ganzen Sache: Ich kann keine EIB-Geräte parametrisieren. Ich bräuchte also jemanden der für mich die Bausteine programmiert oder gleich komplett testet.
Eine andere Möglichkeit die mir noch einfällt wäre, das mir jemand von 2 Controllern den Inhalt des EEProms schickt, jeweils einen als Aus-/Eingabe parametrisiert. Bin mir aber nicht sicher ob das geht, denn in Flashmagic habe ich dazu keine Option gefunden.

Im Anhang noch die dazugehörigen Eagle-Dateien


Dateianhänge:
Controller_SMD.zip [95.76 KiB]
66-mal heruntergeladen
Nach oben
 Profil  
 
 Betreff des Beitrags: Re:Controller mit LPC922 in SMD
BeitragVerfasst: 28. Oktober 2007 22:17 
Offline
Moderator
Moderator

Registriert: 10. Juni 2007 22:00
Beiträge: 403
Wohnort: Berlin
Hi Fluhri,

tolle Arbeit, Kompliment.

Wenn Du mit den Platinen soweit bist, sag einfach bescheid. Irgendwie kriegen wir die Parameter schon in deinen Flash. Ich lass mir was einfallen. ;)

Gruß
Andreas


Nach oben
 Profil  
 
 Betreff des Beitrags: Re:Controller mit LPC922 in SMD
BeitragVerfasst: 29. Oktober 2007 09:07 
Offline
Junior Boarder
Junior Boarder

Registriert: 14. Juni 2007 11:14
Beiträge: 23
Wohnort: Darmstadt
Moin,
die Platinen hab ich letzte Woche Montag schon fertig, aber bis Reichelt geliefert hat wars schon Freitag.
Den Programmieradapter hab ich fertig, und auf der Controller-Platine hab ich nur den 89LPC922 drauf, bekomme mit FlashMagic aber keine Verbindung.
Die Signale zum Programmieren sehen ganz gut aus, aber der 89LPC922 antwortet nicht.
Brauch da noch ein paar Tips von dir, darum werde ich mal versuchen Abends in den Chat zu kommen.
Muss es auch nochmal mit der 2.Platine und dem 2.LPC922 probieren, vielleicht ist der gesprächiger :)

Bis ich also einen lauffähigen EIB hab dauerts noch.


Nach oben
 Profil  
 
 Betreff des Beitrags: Re:Controller mit LPC922 in SMD
BeitragVerfasst: 13. November 2007 11:39 
Offline
Moderator
Moderator

Registriert: 10. Juni 2007 22:00
Beiträge: 403
Wohnort: Berlin
Hi Fluhri,

wenn ich das richtig verstanden habe, dann funktionieren Deine SMD-Platinen nach kleiner Äanderung jetzt. Könntest Du die Layouts nochmal als Eagle-Files zur Verfügung stellen? Am Besten im Download-Bereich, ich würde dann von der HP einen link dorthin machen. Ein Foto vom Prototypen wäre auch interessant...vielleicht per mail?

Gruß
Andreas


Nach oben
 Profil  
 
 Betreff des Beitrags: Re:Controller mit LPC922 in SMD
BeitragVerfasst: 18. November 2007 17:40 
Offline
Expert Boarder
Expert Boarder

Registriert: 1. Juli 2007 21:32
Beiträge: 113
Hallo Fluhri,
kannst du die geänderten eagle-Dateien nochmal posten? Was für Änderungen hast Du vorgenommen?
Konntet ihr das Parametrier-Problem lösen? Wenn ja, wie?
Ich hab im moment leider auch noch keine BCU (aber mittlerweile eine ersteigert) drum wäre ich an einer Lösung ebenfalls interessiert.

Viele Grüße
Markus


Nach oben
 Profil  
 
 Betreff des Beitrags: Re:Controller mit LPC922 in SMD
BeitragVerfasst: 18. November 2007 18:53 
Offline
Junior Boarder
Junior Boarder

Registriert: 14. Juni 2007 11:14
Beiträge: 23
Wohnort: Darmstadt
Hallo Markus, aber klar doch :-) ich musste nur den Spannungsregler hinter der Diode anschliessen, nichts grossartiges.

Die Parameter von Andreas für die Controller hab, ich direkt in den Code geschrieben und dann zusammen mit dem Programm in den Controller geschrieben.
Die geänderten Dateien kommen mit dem nächsten Post. In beiden wird das Array dataflash[512] gesetzt.
Aber Vorsicht das Programm für den Ausgang war noch 3.05.
Wegen dem Code für den Eingang fragst du am Besten mal Andreas, das will ich nicht ohne seine Einwilligung weiter geben.

Gruss Michael


Dateianhänge:
Controller_V4_1.zip [65.96 KiB]
69-mal heruntergeladen
Nach oben
 Profil  
 
 Betreff des Beitrags: Re:Controller mit LPC922 in SMD
BeitragVerfasst: 18. November 2007 18:54 
Offline
Junior Boarder
Junior Boarder

Registriert: 14. Juni 2007 11:14
Beiträge: 23
Wohnort: Darmstadt
Hallo Markus, aber klar doch :-) ich musste nur den Spannungsregler hinter der Diode anschliessen, nichts grossartiges.

Die Parameter von Andreas für die Controller hab, ich direkt in den Code geschrieben und dann zusammen mit dem Programm in den Controller geschrieben.
Die geänderten Dateien kommen mit dem nächsten Post. In beiden wird das Array dataflash[512] gesetzt.
Aber Vorsicht das Programm für den Ausgang war noch 3.05.
Wegen dem Code für den Eingang fragst du am Besten mal Andreas, das will ich nicht ohne seine Einwilligung weiter geben.

Gruss Michael


Nach oben
 Profil  
 
 Betreff des Beitrags: Re:Controller mit LPC922 in SMD
BeitragVerfasst: 18. November 2007 18:54 
Offline
Junior Boarder
Junior Boarder

Registriert: 14. Juni 2007 11:14
Beiträge: 23
Wohnort: Darmstadt
Hier noch die geänderten Dateien des Codes.


Dateianhänge:
CodeAenderung.zip [5.06 KiB]
73-mal heruntergeladen
Nach oben
 Profil  
 
 Betreff des Beitrags: Re:Controller mit LPC922 in SMD
BeitragVerfasst: 18. November 2007 21:51 
Offline
Moderator
Moderator

Registriert: 10. Juni 2007 22:00
Beiträge: 403
Wohnort: Berlin
Hallo,

ich hab die Software für den Eingang im Downloadbereich hinterlegt.

Alle Funktionen für die Verwendung als Schalt-Eingang sind implementiert. Was fehlt sind die Funktionen für Ereigniszähler, Dimm-Sensor, etc.

Gruß
Andreas


Nach oben
 Profil  
 
 Betreff des Beitrags: Re:Controller mit LPC922 in SMD
BeitragVerfasst: 18. November 2007 22:35 
Offline
Expert Boarder
Expert Boarder

Registriert: 1. Juli 2007 21:32
Beiträge: 113
Hallo,
also wenn ich das jetzt richtig verstanden habe, laufen bei fluhri ein Relais-Ausgang u. ein Eingangsbaustein, die so parametriert sind, dass der Ausgang vom Eingang angesteuert wird und die Parametrierung ist nicht über die ETS erfolgt sondern über die initiale Programmierung?
Genau das ist es, was ich im Moment, ohne bcu, auch bräuchte.
Könnt ihr hier ein kleines "How to" zusammenfassen, was ich alles wie machen muss?
Danke schon mal!

Viele Grüße
Markus


Nach oben
 Profil  
 
 Betreff des Beitrags: Re:Controller mit LPC922 in SMD
BeitragVerfasst: 20. November 2007 18:57 
Offline
Junior Boarder
Junior Boarder

Registriert: 14. Juni 2007 11:14
Beiträge: 23
Wohnort: Darmstadt
Im Anhang mal ein Versuch einer Anleitung ;-)


Dateianhänge:
FlashParam.txt [6.89 KiB]
76-mal heruntergeladen
Nach oben
 Profil  
 
 Betreff des Beitrags: Re:Controller mit LPC922 in SMD
BeitragVerfasst: 20. November 2007 19:16 
Offline
Moderator
Moderator

Registriert: 10. Juni 2007 22:00
Beiträge: 403
Wohnort: Berlin
Hallo,

zur weiteren Erklärung der Bytes im sog. EEPROM Bereich hänge ich mal meine beiden Speicherbelegungen an. Diese sind durch "sniffen" entstanden und noch nicht unbedingt komplett. Aber alle von mir implementierten Funktionen sind ersichtlich.

Heute ist mir noch eine (verrückte?) Idee gekommen: Wir könnten den seriellen Port des LPC, der ja außer zum flashen nutzlos rumliegt, für einen simplen command line interpreter einsetzen. Somit könnte man zB. mit einem einfachen Terminal-Programm Befehle zur Programmierung eingeben. Z.B. GA01=010E zum setzen der ersten Gruppenadresse, etc. Platz müsste noch ausreichend vorhanden sein. Und irgendwer könnte irgendwann auch eine GUI dazu basteln. Damit könnte man alle Geräte auch ohne ETS und Programmieradapter programmieren. Was haltet ihr davon?

Gruß
Andreas


Dateianhänge:
Speicherbelegung_out8.txt [3.44 KiB]
73-mal heruntergeladen
Nach oben
 Profil  
 
 Betreff des Beitrags: Re:Controller mit LPC922 in SMD
BeitragVerfasst: 20. November 2007 19:18 
Offline
Moderator
Moderator

Registriert: 10. Juni 2007 22:00
Beiträge: 403
Wohnort: Berlin
... und der eingang


Dateianhänge:
Speicherbelegung_2118_.txt [2.12 KiB]
68-mal heruntergeladen
Nach oben
 Profil  
 
 Betreff des Beitrags: Re:Controller mit LPC922 in SMD
BeitragVerfasst: 21. November 2007 09:14 
Offline
Junior Boarder
Junior Boarder

Registriert: 14. Juni 2007 11:14
Beiträge: 23
Wohnort: Darmstadt
Also wenn euch eine GUI in vb.net reicht, kann ich das gerne übernehmen.
Bin gerade sowieso dabei sowas zu programmieren, als Ergebnis gibts jedoch aber nur den C-Code für das Array im Sourcecode von Andreas.

Aber auch gleich eine Warnung, GUIs sind schon eine kreative Herausforderung für mich ;-)


Nach oben
 Profil  
 
 Betreff des Beitrags: Re:Controller mit LPC922 in SMD
BeitragVerfasst: 8. Dezember 2007 21:43 
Offline
Junior Boarder
Junior Boarder

Registriert: 14. Juni 2007 11:14
Beiträge: 23
Wohnort: Darmstadt
Ich war mal so frei und hab Platinen machen lassen. Sind 32 Stück und ich würde mich von der Hälfte trennen. Je Platine 2 Euro + Porto (1,45 oder 0,55 Euro).

Stückliste (ohne Steckerleisten) ist hier: https://secure.reichelt.de/?;ACTION=20; ... ROVID=2084
Die 1. Stückliste hatte einen 10µF statt 1µF Kondensator

Bild
Bild


Nach oben
 Profil  
 
Beiträge der letzten Zeit anzeigen:  Sortiere nach  
Ein neues Thema erstellen Auf das Thema antworten  [ 19 Beiträge ]  Gehe zu Seite 1, 2  Nächste

Alle Zeiten sind UTC + 2 Stunden


Wer ist online?

Mitglieder in diesem Forum: 0 Mitglieder und 1 Gast


Du darfst keine neuen Themen in diesem Forum erstellen.
Du darfst keine Antworten zu Themen in diesem Forum erstellen.
Du darfst deine Beiträge in diesem Forum nicht ändern.
Du darfst deine Beiträge in diesem Forum nicht löschen.
Du darfst keine Dateianhänge in diesem Forum erstellen.

Suche nach:
Gehe zu:  
cron
Powered by phpBB® Forum Software © phpBB Group
Deutsche Übersetzung durch phpBB.de