freebus.org

Open Bus System
Aktuelle Zeit: 15. Juni 2015 15:24

Alle Zeiten sind UTC + 2 Stunden




Ein neues Thema erstellen Auf das Thema antworten  [ 126 Beiträge ]  Gehe zu Seite Vorherige  1, 2, 3, 4, 5, 6, 7, 8, 9  Nächste
Autor Nachricht
 Betreff des Beitrags: Re: USB-LPC-Programmer
BeitragVerfasst: 7. April 2012 14:28 
Offline
Administrator
Administrator

Registriert: 15. September 2007 15:31
Beiträge: 702
Wohnort: Fürstenfeldbruck
Danke Uwe,

hab den Link auf der HP hinzugefügt.

_________________
Gruß
Matthias


Nach oben
 Profil  
 
 Betreff des Beitrags: Re: USB-LPC-Programmer
BeitragVerfasst: 9. April 2012 11:10 
Offline
Gold Boarder
Gold Boarder

Registriert: 15. April 2011 12:42
Beiträge: 164
Wohnort: Melsungen
Hallo mthalmei,
die LP ist unversehrt bei mir angekommen - vielen Dank. Hab mit dem von R..... zeitgleich eintreffenden Material den Programmer aufgebau. Es funktioniert alles wunderbar!
LG Hans


Nach oben
 Profil  
 
 Betreff des Beitrags: Re: USB-LPC-Programmer
BeitragVerfasst: 8. Mai 2012 21:19 
Offline
Fresh Boarder
Fresh Boarder

Registriert: 6. Mai 2012 23:55
Beiträge: 1
Gibt es momentan noch jemanden, der Platinen vorrätig hat? Lieber wäre mir SMD, aber ich würde auch die andere Version nehmen.


Nach oben
 Profil  
 
 Betreff des Beitrags: Re: USB-LPC-Programmer
BeitragVerfasst: 9. Mai 2012 11:05 
Offline
Fresh Boarder
Fresh Boarder

Registriert: 3. November 2009 10:28
Beiträge: 4
Falls noch jemand Interesse hat. Ich hab noch 3 Platinen abzugeben.

Edit:
jetzt sind alle weg


Nach oben
 Profil  
 
 Betreff des Beitrags: Re: USB-LPC-Programmer
BeitragVerfasst: 1. Juli 2012 12:31 
Offline
Gold Boarder
Gold Boarder

Registriert: 6. Mai 2009 15:08
Beiträge: 181
Hallo,

heute war im Chat der USB Progger ein Thema.
Ein weiterer Benutzer und ich konnten fest stellen, das der LM317LZ 3,7V zur Verfügung stellt.

In dem Schatplan sind jedoch 3,3V für den LPC angegeben.

Kann mal jemand, der erfolgreich LPC geflasht hat, ein Messprotokoll mit Spannungswerten von dem Schaltplan erstellen und mir dieses ggf. zur Verfügung stellen ? Es reicht wenn die Werte der Hand in den Schaltplan eingetragen werden.
Ich werde die Werte dann in dem Schaltplan im CAD übernehmen und zur Verfügung stellen.

Ich habe mich leider jetzt noch nicht getraut einen LPC zu flashen und frage daher leider erst einmal hier die Daten ab.

Eine weitere Frage habe ich bezüglich des 74HCT02N.
Muss es wirklich ein "74HCT02" sein, oder ist es im Schaltplan falsch und es muss ein "74HC02" sein ?

Danke für eure Infos,

Gruß,

pukelmuckel


Nach oben
 Profil  
 
 Betreff des Beitrags: Re: USB-LPC-Programmer
BeitragVerfasst: 4. Juli 2012 23:14 
Offline
Expert Boarder
Expert Boarder

Registriert: 16. Juni 2008 20:11
Beiträge: 90
Hallo Pukelmuckel,

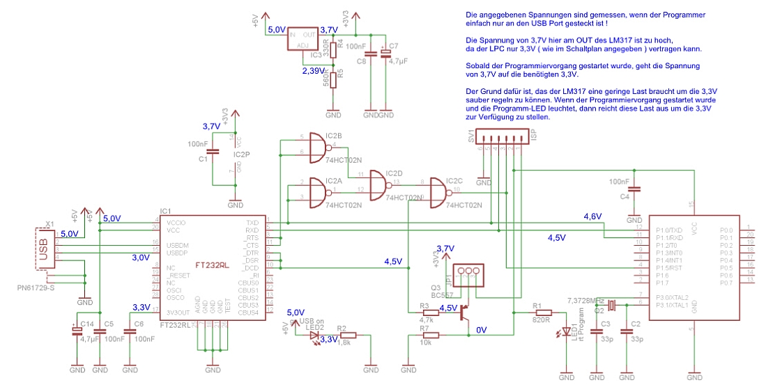
ja die 3,7V Messe ich bei mir auch, aber nur wenn der Programmer gerade nicht von der SW angesteuert wird. Das liegt daran das der LM317 einige mA Mindestlast benötigt um sauber zu regeln. Wenn der Programmer aktiv ist sorgt die Prog.-LED für ausreichend Last und dann sind es nur noch 3,33V.
Der HCT scheint ja lt. Datenblatt tatsächlich der falsche zu sein, funktioniert aber bei mir einwandfrei. Hab leider im Moment keinen 74HC02 da um den mal zu testen.
Falls das mal jemand mit nem 74HC02 aufbaut wäre eine kurze Info nett, dann würde ich den Plan mal ändern und gleich noch etwas hübsch machen.

Gruß
Uwe


Nach oben
 Profil  
 
 Betreff des Beitrags: USB-LPC-Programmer / Messpunkte
BeitragVerfasst: 5. Juli 2012 15:11 
Offline
Gold Boarder
Gold Boarder

Registriert: 6. Mai 2009 15:08
Beiträge: 181
Hallo,

hier dann jetzt einmal die Spannungen am USB - Progger für eure Referenz.
Wäre schön wenn das mal grade jemand gegenprüfen könnte.

Anpassungen im CAD sind ruck zuck gemacht.

Lieben Gruß,

pukelmuckel


Dateianhänge:
Dateikommentar: Messpunkte Spannungen USB Progger
USB Progger Spannungen.jpg
USB Progger Spannungen.jpg [ 224.5 KiB | 1178-mal betrachtet ]
Nach oben
 Profil  
 
 Betreff des Beitrags: Re: USB-LPC-Programmer
BeitragVerfasst: 3. März 2013 21:11 
Offline
Fresh Boarder
Fresh Boarder

Registriert: 31. Januar 2013 18:48
Beiträge: 5
Hallo,

da der Beitrag nun doch schon etwas älter ist, erhoffe ich mir jetzt nicht alzu viel Resonanz.
Aber ich versuche es trotzdem.

Da ich den Schaltplan für den USB Programmer nur hier in diesem Beitrag und sonst nirgends gefunden habe, stellt sich mir doch die ein oder andere Frage...

Ich habe durch Zufall die Stückliste für Reichelt gefunden (ich weiß aber nicht genau, wo) und hätte bei Kaufmöglichkeit einer Platine auch munter drauf losgelötet...

So, nun die Fragen:
Laut Datenblatt vom 74HCT02 wird dieser mit 5V versorgt, im Schaltplan sehe ich aber eine Spannungsversorgung mit 3,3V.Ist das jetzt ein Widerspruch?

Welche Auswirkungen hat es, wenn ich die Spannungsversorgung für den 74HCT02 über die 5V vom USB laufen lasse?

Die Spannungsversorgung des LPC 922 erzeuge ich ja bereits auf der Controllerplatine, eine Programmierung des Controllers auf dem Sockel habe ich nicht vor, damit kann ich die 3,3V-Spannungsversorgung doch komplett weglassen, oder?

Jens


Nach oben
 Profil  
 
 Betreff des Beitrags: Re: USB-LPC-Programmer
BeitragVerfasst: 3. März 2013 21:30 
Offline
Platinum Boarder
Platinum Boarder

Registriert: 9. Oktober 2007 20:48
Beiträge: 961
Wohnort: Bad Königshofen
Hallo Jens,
Die LPC Controller IO sind 5V tollerant.
Wenn du über die ISP programmierst, benötigst du keine weitere Hilfsspannung. Das erste Modell des Programmers war genau so, daher ist die Schnittstelle 6 polig.
Du brauchst nur einen Transistor der Pin1 auf Pin2 durchschaltet.

_________________
LG
Andreas


Nach oben
 Profil  
 
 Betreff des Beitrags: Re: USB-LPC-Programmer
BeitragVerfasst: 3. März 2013 21:33 
Offline
Fresh Boarder
Fresh Boarder

Registriert: 31. Januar 2013 18:48
Beiträge: 5
Hallo oldcoolman,

Erst einmal alles Gute zum Geburtstag und vielen Dank für die Bestätigung meiner Vermutung.

Danke

Jens


Nach oben
 Profil  
 
 Betreff des Beitrags: Re: USB-LPC-Programmer
BeitragVerfasst: 4. März 2013 00:07 
Offline
Junior Boarder
Junior Boarder

Registriert: 14. Januar 2013 13:48
Beiträge: 23
Wohnort: Jüterbog
Hallo,
Ich habe den Programmer direkt auf freebus.orgt gefunden. Man muss aber die Suchfunktion bemühen um den Link auf
http://freebus.org/content/lpc-programmer-0 zu finden. Dort ist dann auch die Zip mit Schaltung und Board zu finden. Das Board ist noch nicht ganz fertig geroutet.


Nach oben
 Profil  
 
 Betreff des Beitrags: Re: USB-LPC-Programmer
BeitragVerfasst: 4. März 2013 08:22 
Offline
Administrator
Administrator

Registriert: 15. September 2007 15:31
Beiträge: 702
Wohnort: Fürstenfeldbruck
Module -> Anderes -> LPC Programmer?

_________________
Gruß
Matthias


Nach oben
 Profil  
 
 Betreff des Beitrags: Re: USB-LPC-Programmer
BeitragVerfasst: 4. März 2013 09:49 
Offline
Expert Boarder
Expert Boarder

Registriert: 16. Juni 2008 20:11
Beiträge: 90
Hallo,
Hier gibts die neue Version (V3.5) des Programmers.
Die 3,3V werden jetzt direkt vom FT232 genommen, der LM317 entfällt.
Außerdem kann ein Quarzoszillator anstelle des Quarzes verwendet werden.

Gruß Uwe


Nach oben
 Profil  
 
 Betreff des Beitrags: Re: USB-LPC-Programmer
BeitragVerfasst: 5. März 2013 08:49 
Offline
Expert Boarder
Expert Boarder

Registriert: 15. Oktober 2010 18:13
Beiträge: 145
uwe223 hat geschrieben:
Hallo,
Hier gibts die neue Version (V3.5) des Programmers.
Die 3,3V werden jetzt direkt vom FT232 genommen, der LM317 entfällt.
Außerdem kann ein Quarzoszillator anstelle des Quarzes verwendet werden.

Gruß Uwe

Hi Uwe,
vielen Dank für deine Arbeit.
Hoffentlich kommt der Programmer bald in den Shop :o

Gruß
René

_________________
Die Sollbruchstelle des Toilettenpapiers hat ihre Lösungsstruktur geändert.


Nach oben
 Profil  
 
 Betreff des Beitrags: Re: USB-LPC-Programmer
BeitragVerfasst: 5. März 2013 09:31 
Offline
Junior Boarder
Junior Boarder

Registriert: 14. Januar 2013 13:48
Beiträge: 23
Wohnort: Jüterbog
Hallo uwe223,
ich hatte angenommen, dass die 3.3 Volt zuvor bewust separat erzeugt wird, da der Ausgang den TF232 nicht kurzschlussfest ist. Mein erster Nachbau hat das leider bewiesen, da ich eine Massebrücke am Stützkondensator übersehen hatte.
Gruß Bernd


Nach oben
 Profil  
 
Beiträge der letzten Zeit anzeigen:  Sortiere nach  
Ein neues Thema erstellen Auf das Thema antworten  [ 126 Beiträge ]  Gehe zu Seite Vorherige  1, 2, 3, 4, 5, 6, 7, 8, 9  Nächste

Alle Zeiten sind UTC + 2 Stunden


Wer ist online?

Mitglieder in diesem Forum: 0 Mitglieder und 1 Gast


Du darfst keine neuen Themen in diesem Forum erstellen.
Du darfst keine Antworten zu Themen in diesem Forum erstellen.
Du darfst deine Beiträge in diesem Forum nicht ändern.
Du darfst deine Beiträge in diesem Forum nicht löschen.
Du darfst keine Dateianhänge in diesem Forum erstellen.

Suche nach:
Gehe zu:  
Powered by phpBB® Forum Software © phpBB Group
Deutsche Übersetzung durch phpBB.de